(专业代码:080910T)
1.培养目标
本专业旨在培养德智体美劳全面发展,有家国情怀和责任担当,掌握数据科学与大数据技术基础理论和大数据系统开发核心知识,具备将先进的工程化方法、技术和工具用于大数据系统项目的管理、设计与实现的过硬本领,具备较强的合作能力、社会适应能力、可持续发展能力,具有创新意识,能在大数据领域从事系统分析、设计、开发、测试和管理等职业的高素质应用型人才。
培养子目标1:具有健全的人格、良好的科学素养和文化修养、高度的使命感和责任心,具有家国情怀,德、智、体、美、劳全面发展;
培养子目标2:具有扎实的数理基础、良好的科学思维与基本的研究能力,掌握本专业基本理论、方法、技术与工具,具有良好的工程实践能力;
培养子目标3:具有良好的团队合作和组织管理能力,具有国际视野,具有开拓进取精神和创新创业能力;
培养子目标4:具有远大的抱负,勇于创新,不断探索。可以进入国内外高校或科研机构深造,或在国内外企事业单位从事大数据的应用、开发和管理等工作,或在相关领域进行创新创业。
培养子目标5:具有跟踪相关领域发展前沿的能力,具有自主学习和终身学习的能力。
五年后能达到的目标是:
目标1:具备良好的科学素养、人文修养、高度的社会责任感和职业道德,能够在工程实践中兼顾法律、社会、环境和可持续发展的要求,做到全面考虑和综合分析。
目标2:精通计算机软件的架构和工作原理,能够熟练应用数据科学与大数据技术的知识和方法解决实际问题,能够胜任软件系统设计、开发和应用等领域的工作,能够开发高效、可靠、安全的软件系统,能够利用计算机网络、人工智能等技术进行智能化的系统开发,并具备出色的软件系统维护和管理能力。
目标3:具备良好的团队合作与交流能力,能够在多学科和跨文化环境下开展工作,具有一定的组织管理能力和团队合作能力,擅长在团队中分工协作、交流沟通,能够就复杂工程问题与国内外同行或社会公众进行有效沟通和交流。
目标4:具有国际视野,能在多学科多文化合作团队里工作,并能有效交流,具有良好的组织能力、决策能力与沟通协调能力。
目标5:具备持续学习的能力,及时更新知识,不断提升工程能力和技术水平,具有深入理论研究和产品研发能力,具备不断学习以适应行业发展和社会竞争的能力。
2. 培养规格
毕业生能成为从事大数据系统部署与管理,应用系统开发、测试、维护等职业的高素质应用型人才。
毕业五年后,能够成为具有研究、开发、管理、创业能力的高级工程技术人员、项目高管、企业创建者,在国内外知名企事业单位从事大数据系统设计、技术管理等核心工作,或在相关领域创建企业、为产业发展做贡献。通过终身学习,未来成为大数据系统设计、行业应用、产业发展的骨干人才。
2.1 学制、学位
2.1.1 学制
学制:四年。
2.1.2 学位
数据科学与大数据技术本科毕业生被授予工学学士学位。
2.2 毕业要求
2.2.1 素质要求
要求毕业生具有较好的思想素质、知识结构、能力结构、创新精神和国际化视野。
(1)思想素质:①要求具有良好的思想政治素质。信念坚定,热爱党、热爱祖国、热爱人民、热爱社会主义,坚决拥护党的路线方针政策,关心国家大事和社会发展。②要求具有高度的社会责任感和公民意识。刻苦学习、勇于实践,乐于奉献,积极投身社会公益服务,表现出较强的社会责任感。③要求具有团结互助、诚实守信、遵纪守法、艰苦奋斗的良好品质。④要求具有良好的身体素质和心理素质。
(2)公共技能:能够就数据科学与大数据技术领域问题与业界同行及社会公众进行有效沟通和交流,包括撰写报告和设计文稿、陈述发言、清晰表达或回应指令。并具备一定的国际视野和学科前沿知识,理解文化多样性,能够在跨文化背景下进行沟通和交流。
(3)专业能力:要求具有从事数据科学与大数据技术领域的技术开发和应用服务的专业素质,具有一定的创新和创业意识。
(4)创新精神:要求具备一定创新意识、创新欲望、创新人格和创新能力,积极参加学科竞赛等活动。
2.2.2 知识要求
知识结构包括外语、写作、文献利用等工具性知识,人文社会科学知识,自然科学知识,专业基础知识和专业知识。
(1)人文社会科学知识:具有文学、外语、法律、管理、艺术等方面的基本知识或常识;掌握一门外语,能够阅读本专业外文书刊。
(2)自然科学知识:具有与数据科学与大数据技术相关的数学、物理等基础知识;经过严格的数学训练,能实现思维方式的数学化或思维过程的数学化。
(3)专业知识:具有数据科学与大数据技术的数学基础、信息科学基础知识,了解学科的知识结构、典型技术、核心概念和基本工作流程。具有计算机体系结构、计算理论、数据科学与大数据技术、数据库系统、人工智能、信息安全等领域的专业知识,并在某一方面有所侧重。
2.2.3 能力要求
本专业学生需要在学习数据科学与大数据技术基础理论和专业知识的基础上,接受工程训练,具有开发和维护计算机系统的基本能力,具备自学、信息获取、表达等获取知识的能力,应用知识解决实际问题的能力,创造性思维、创新性开发的创新能力,组织领导能力,团队合作能力,竞争能力。
(1)学习能力:掌握数据科学与大数据技术学科的基本理论和基本知识,系统掌握数据科学与大数据技术领域的基本分析和设计方法,具有知识和技术的获取能力,具有自主学习和终身学习的意识,具有不断自我学习和知识更新能力,适应数据科学与大数据技术快速发展的要求。
(2)分析和解决问题的能力:能够设计针对数据科学与大数据技术领域复杂工程问题的解决方案,设计满足特定需求的软硬件系统、算法或模型,并能够在设计过程中体现创新意识,考虑社会、健康、安全、法律、文化以及环境等因素。在校期间应完成六个系统或其功能模块的设计与实现:一个分布式大数据存储 系统、一个数据仓库系统、一个实时流数据处理系统、一个大数据分析系统、一个交互式数据可视化系统、一个应用软件系统。
(3)研究能力:能够基于数据科学与大数据技术领域科学原理,并采用科学方法,对数据科学与大数据技术领域复杂工程问题进行研究,包括设计实验、分析与解释数据、并通过信息综合、分析得到合理有效的结论。
(4)创新能力:了解数据科学与大数据技术领域的应用动态和发展趋势,具有一定的创新、创业意识和能力。
(5)项目管理能力:能够理解并掌握面向复杂工程问题的管理原理与经济决策方法,具备项目管理能力,并能在多学科环境中综合运用项目管理知识。
3. 师资队伍
3.1 专业师资队伍的数量与结构要求
3.1.1 年龄、职称、学历学位结构要求
45岁以下教师占比50%以上,高级职称比例达到20%以上,所有专任教师拥有硕士及以上学位。
3.1.2 学缘结构要求
专任教师毕业于不同的大学,具有企业工作背景教师的比例不低于10%。
3.1.3 专业负责人要求
专业负责人应具有高级职称,具备较高的学术水平,对数据科学与大数据技术领域有深入的研究和独到的见解。具备丰富的教学经验,能够指导本专业的教学工作,组织和管理本专业的教学资源,确保教学工作的顺利进行,并不断提高专业建设水平。
3.1.4 实验技术人员要求
具备大数据相关专业本科以上学历,具备扎实的大数据理论基础,能够熟练操作和维护实验设备和软件、准备实验器材、管理实验室;能够严格遵守学校和实验室的规章制度,保证教学和科研工作的正常进行。教辅人员比例应达到专任教师的5%以上或依据实验室规模确定人员数量。
3.1.5 专业生师比要求
根据现有学生规模,专业老师的生师比不高于23:1。
3.1.6 兼职教师要求
聘请企业或行业专家作为兼职教师比例达到全体教师的5%以上。
3.2 教师背景和水平要求
数据科学与大数据技术专业严格执行师资准入标准,提高准入门槛,引进高水平专职、兼职教师,加强学科带头人、中青年学术骨干培养,建设高水平的专业教师队伍。
3.2.1 教师受教育和学术研究背景要求
专任教师须具备国内外高水平大学的硕士学历,研究方向为大数据相关专业方向。讲授实践类课程的教师应具有与课程相适应的工程或工作背景。
3.2.2 教师职业操守与基本素质要求
教师必须具备较高的思想政治素质,坚持正确的政治方向,拥护党的路线、方针和政策,遵守国家法律法规和学校规章制度。必须具备良好的师德师风,以身作则、为人师表,爱岗敬业、关爱学生,严谨治学、诚实守信。
3.2.3 教师教育教学研究与能力水平要求
专任教师必须获得教师资格证书,具有与承担教学任务相适应的教学能力,掌握所授课程的内容及其在毕业要求中的作用,以及它与培养目标实现的关联,能够根据人才培养目标、课程教学内容与特点、学生的特点和学习情况,结合现代教学理念和教学技术,合理设计教学过程,因材施教,结合教学工作开展教学研究活动。
3.2.4 教师科学研究能力和科研反哺教学能力要求
教师应具备独立或合作开展科学研究、系统开发的基本能力,包括科学问题分析能力、实验设计能力、数据分析能力等;具备将最新的科研成果和学术进展融入课堂教学,更新和丰富教学内容,提高教学质量的能力;具备指导学生参与科研项目、开展实验研究、参加计算机类学科竞赛的能力。
3.2.5 教师先进教学技术手段掌握要求
教师应能够熟练进行多媒体课件制作;熟练使用实时互动教学工具、在线教育平台、数字图书馆、教学管理软件、以及在线实验平台等;能熟练使用录播或直播教学工具开展线上教学。
3.3 教师发展环境
3.3.1 师资队伍建设与发展规划要求
为每位专业教师提供必要的办公与实验场地、实验器材,做到每位专业教师均有合适的工作场地与必须的实验设备。对于承担新课程、重点课程的专业教师,给予专项经费支持。
3.3.2 青年教师培养要求
为新进教师配备指导教师,进行教学、科研指导和职业发展指导。课程组为每位新进教师安排试讲,试讲合格后方能担任主讲教师。
3.3.3 教师进修与培训要求
专任教师每五年应参加一次教学或科研培训,提高教师的教学水平和专业素养。设立专项资金,资助教师参加国内重要教学类学术会议与教学研讨活动。鼓励教师参加各类学术科研活动,提高教师的学术水平和影响力。加强与企业、行业的合作,提高教师的实践能力和社会服务能力。
3.3.4 基层教学组织建设要求
为每一门课建设课程组,采用课程组长负责制,为相关的系列课程,建设课群组,任命课群组长,每学期开展课程的教研活动、教学课题讨论等4次以上。
4. 教学条件
4.1 专业基本教学设施和场地要求
4.1.1 基本教学条件及设施要求
根据数据科学与大数据技术专业实践教学内容和特点,对软件、硬件、网络与通信、算法理论等方面的不同实践要求,各种实验教学仪器的配备需在硬件、软件和云平台上得以保障。计算机是基本实验设备,在校本科生总数与实验室计算机总数比不应高于2.5∶1。有满足实践教学的网络设备、实验箱、开发板、智能交互设备、服务器、辅助设备、实验教学软件平台等其他实验室设备和软件平台。生均教学科研仪器设备值不少于6000元。
4.1.2 专业教学实验设备及管理、维护、更新机制要求
针对实验室设备、管理、维护、更新等方面需制定一系列的规章制度,保障实验室设备的更新、维护、安全和开放管理,为实践教学环节的正常进行提供坚实基础。
实验仪器设备完好率不低于95%,处于维修状态一个月以上的仪器设备不超过本实验室仪器设备总数的1%。
实验室管理应规范化,具有教学大纲、教学计划、教学日志、课表、实验指导书、管理条例、设备使用状况清单等规范材料。
4.1.3 学生自主学习与创新实践条件要求
制定激励机制,积极鼓励学生参加专业科技竞赛及业余科研,组织教师担任指导老师,引导学生进行自主科研立项并有效实施。教师接纳优秀本科生参与科研,优秀本科生有机会进入教师课题组。学生自主学习和创新实验场地、设备由实验室或教师科研实验室提供。
4.1.4 校内外实习、实训基地要求
学院应建设一批校内外实习实训基地和校内实验室,以此培养符合社会需求的应用型人才,并且应和IT界企业建立合作关系,及时把握社会需求的紧俏方向,课堂教学应映射社会需求,对人才进行引导性的培养。实习实训基地的规模应能容纳本专业一个年级的全部学生,为人才培养提供良好的实践保障和实习机会。
4.2 专业教学信息资源要求
4.2.1 基本信息资源及获取渠道和方式要求
充分利用国际、国内和学校教育资源,并结合学科发展特点,建立多元化、多样化、国际化的专业教学资源获取渠道,并通过MOOC、教学资源平台、各类数据库、学术年会等多种方式获取信息资源。
4.2.2 专业教学图书及参考资料要求
学校图书馆所藏教学图书及参考资料生均不少于80册,其中应涵盖数据科学与大数据技术专业核心课程的教材、主要参考文献以及数据科学与大数据技术专业前沿科技出版物。
4.2.3 师生信息互动平台及方式要求
教师需要利用现代教学资源共享平台及工具,进行师生之间的信息共享与互动。安排课后集中答疑时间,保障线上和线下教学质量。
4.3 专业教学经费要求
4.3.1 年度教学运行经费要求
年度教学运行经费包括本科生基础培养费、实习实训经费、实验室修购计划、大学生学科竞赛资助、教学研究项目经费等。教学经费应满足教学需求,有效保障数据科学与大数据技术专业教学计划的实施和培养目标的达成。年度教学运行经费生均投入不低于1500元。
4.3.2 年度实验、实习教学经费要求
年度实验、实习教学经费应能满足学校关于实践、实习教学经费的标准。本专业每年投入实践、实习经费应不少于生均300元。
4.3.3 年度教学实验设备更新、维护经费要求
每年对教学实验设备进行更新、维护的经费不少于2万元,或满足实际需要。
5. 质量保障体系
5.1 质量标准
以武汉晴川学院本科教学管理相关的规章制度为依据,结合本专业的培养目标和毕业要求,在人才培养过程中,针对教学工作的各主要环节均制定明确的质量标准,以保证毕业要求的达成。各环节的质量标准,至少包括:
(1)专业质量标准
(2)培养方案质量标准
(3)课程建设质量标准
(4)教材建设与选用标准
(5)教师教学过程质量标准
(6)实践教学质量标准
(7)考试考核质量标准
(8)毕业论文(设计)质量标准
5.2 质量监控机制
5.2.1 建立质量监控制度
建立质量保障相关标准与制度的执行机制,使得教育教学质量能得到持续改进。
5.2.2 学生学业指导和学生支持体系
学院确定就业工作“一把手负责制”,成立毕业生就业工作领导小组。院党总支书记和院长任组长,辅导员、班级导师等全体教师全面参与、及时联动,形成全院上下共同关心就业工作的良好局面,学院在场地、经费方面充分保证就业工作的顺利进行。
1)加强引导,全程化指导和个性化辅导相结合。
(1)实施全程就业指导教育模式,分阶段分目标进行教育。一年级重点培养学生的大学适应性,二年级培养学生的专业学习兴趣及个人职业规划,帮助学生形成正确的择业观、价值观,三年级重点强化专业技术能力和具体职业认知,四年级重点培养学生的就业面试技巧。组织动员学生积极选修就业指导与职业规划相关课程或讲座。
(2)分层次分类别开展毕业指导。成立毕业生就业指导小组,大三下学期对学生的发展意向进行调研,组织学生填写个人信息登记表,建立学生信息库,根据专业特长与就业意向,有针对性地向用人单位进行推荐。通过线上线下相结合的形式对毕业班的住宿情况进行摸底,结合学生意愿进行个别调整,按照考研、就业等进行集中居住,以免互相干扰。大四上学期对学生进行分类别的就业动员、考研再动员等。
(3)加强思想引导,端正就业观念。教育学生树立良好就业观念,引导学生“先就业后择业”,动员学生利用自己的专业优势,到国家需要的地区和单位建功立业。
(4)重点帮扶,个别辅导和重点推荐相结合。根据摸底的情况重点抓成绩差、家庭困难、心理问题、就业能力较差等弱势群体毕业生就业。对于就业欲望不强的同学,考研动力明显不足的同学,辅导员对他们进行了有针对性的谈话和个别辅导,并且安排毕委会的同学对他们进行了跟踪观察,定期反馈信息,随时了解情况。在个别辅导和重点推荐下,就业竞争力较弱的部分同学已经落实工作单位。针对就业困难的研究生,辅导员和导师积极互动,做好推荐帮扶工作。
2)校企合作,坚持“走出去与请进来”相结合。
(1)加强实习基地建设。利用产学合作基地、实习基地等了解行业信息,发挥学校业务关系、教师个人关系及知名校友关系等,积极推荐学生,为学生增加就业机会。从大三暑假起,选拔推荐学生到用人单位,提前介入就业工作。
(2)拓展企业资源。一方面利用专业教师与企业的合作关系,使企业能够更加全面的了解学生;另一方面,注重与企业沟通联系,院系领导带队走访调研相关单位,了解企业对毕业生的需求,建立良好的校企关系。
(3)提供招聘良好环境。积极吸引企业来学院召开专场招聘会,热情、高效地为用人单位提供服务,学院内全部场地一律免费,配合用人单位完成招聘全过程。
5.2.3 评学、评教、督导、检查、反馈、改进机制
在组织架构上,分管副院长负责本科教学日常工作,教学指导委员会对重大教学事项提供决策咨询,4个系组织实施本科教学,各课程组对具体课程教学活动开展研讨,办公室为教学工作提供服务管理,兼职教学督导实施教学监督指导,收集教学状态信息、发现教学中存在的问题、提出改进建议。
每学期开学初,学院进行为期两周的开课检查,检查教师是否做好了充分准备,教案、课件、教学日历、教材等是否齐备。同时检查学生到课率、上课听讲状态。平时,学院领导听课,各任课老师互听课。学期末,学院领导巡查考场,检查考场秩序。
学院每学期组织教师对教学材料进行审查,包括: 审查考试试卷的规范性;毕业学期检查毕业论文的开题报告、任务书、毕业论文是否符合规范、答辩评分是否合理;学院不定期召开学生座谈会和教师座谈会,听取师生对教学工作的意见和存在的困难问题,并及时反馈给学院、相关系和教师,进行改进以提高质量。
5.3 毕业生跟踪反馈机制
学院建立毕业生跟踪反馈机制和用人单位参与的社会评价机制。通过该机制,及时获取毕业生和外界对本专业培养目标合理性和培养质量的评价,以及对本专业人才培养的意见和需求,在此基础上进行培养目标达成度分析以及培养方案、教学内容的修订。
通过定期对应届毕业生、往届毕业生的问卷调查、召开座谈会,收集意见和建议,并将分析结果反馈给相关责任人,用于持续改进,逐步提高专业教学质量,完善培养方案和培养目标。
5.4 专业的持续改进机制要求
应制定持续改进机制。该机制分为两个方面:一是内部质量监控机制,二是外部跟踪反馈机制。内部质量监控机制主要是对教学实践的主要参与方(学生、教师和教学管理人员)在主要教学环节中的教学表现和教学效果进行考核和评价;外部跟踪反馈机制主要是对毕业生、用人单位和行业企业专家采用问卷调查和座谈等形式对培养目标、毕业要求、课程体系、人才培养质量等进行评价和指导。为将内、外部评价结果有效应用于持续改进,专业采取的总体措施如下:
及时反馈:校、院、专业三级教学管理组织及时将内外部评价结果反馈给相关责任主体,责任主体对评价结果和反馈信息进行分析研究,提出改进方案。
落实责任:责任主体根据改进方案定期修订培养目标和毕业要求,完善课程体系和教学大纲,改进教学环节,改善师资队伍及教学条件。
加强督导:校、院两级教学管理组织对改进结果进行检查督导,确保评价结果被用于持续改进。
6. 特色发展
6.1 赛教融合
制定教练制、学分兑换等机制,鼓励学生参加本专业的高等级学科竞赛,加强专业能力训练,带动培养质量提升。
6.2 课证融合
充分发挥产教融合优势,将企业最新技术引入课程教学,鼓励学生参加职业证书考试,多数学生到毕业时至少考取一个知名企业的职业资格证书,增强就业的优势。
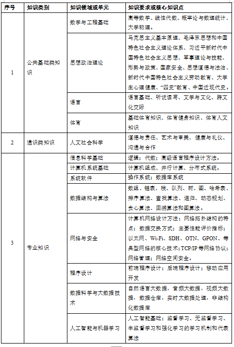
7. 知识体系
7.1 理论知识体系

7.2 实践知识体系

注:实践类别可根据实际情况进行调整。
8. 专业核心课程体系
8.1 课程体系构建原则
(1)基于知识体系,设置课程体系;
(2)课程体系体现学校办学定位和特色;
(3)课程体现应体现理论和技术发展的前沿。
8.2 核心课程体系




