学科门类:工学 专业类:计算机类 专业代码:080910T
一、培养目标
本专业依据学校应用型人才培养的办学定位,培养有家国情怀、有过硬本领、有责任担当,掌握计算机类专业知识和技能,熟悉大数据领域发展动态、研究热点和前沿技术,具有数据采集、存储、处理、分析与展示的基本能力,具有较强的工程实践、团队协作、沟通交流能力、创新创业能力及可持续发展能力,毕业后能够在不同行业内从事数据分析、大数据应用系统开发、数据可视化等工作的高素质应用型人才。
本专业学生毕业后5年预期达到以下目标:
目标1:具备良好的科学素养、人文修养、高度的社会责任感、家国情怀和职业道德,能够在工程实践中兼顾法律、社会、环境和可持续发展的要求,做到全面考虑和综合分析。
目标2:能深入理解和把握大数据领域应用系统开发、大数据分析与挖掘的全过程,遵循大数据开发、分析及挖掘的专业技术标准与规范,具有实践创新能力,能够在某一领域基于大数据信息解决数据工程及交叉领域的复杂工程问题。
目标3:掌握大数据技术专业设计中主流开发工具,能够针对大数据领域的复杂问题,开发、选择与使用合适的现代工程工具和信息技术工具解决问题。
目标4:具有国际视野、良好的团队协作精神和交流沟通能力,能够就复杂工程问题与国内外同行或社会公众进行有效沟通和交流。具有良好的组织能力、决策能力与沟通协调能力。
目标5:具备持续学习的能力,及时更新知识,不断提升工程能力和技术水平,具有深入理论研究和产品研发能力,具备不断学习,以适应行业发展和社会竞争的能力。
二、培养规格
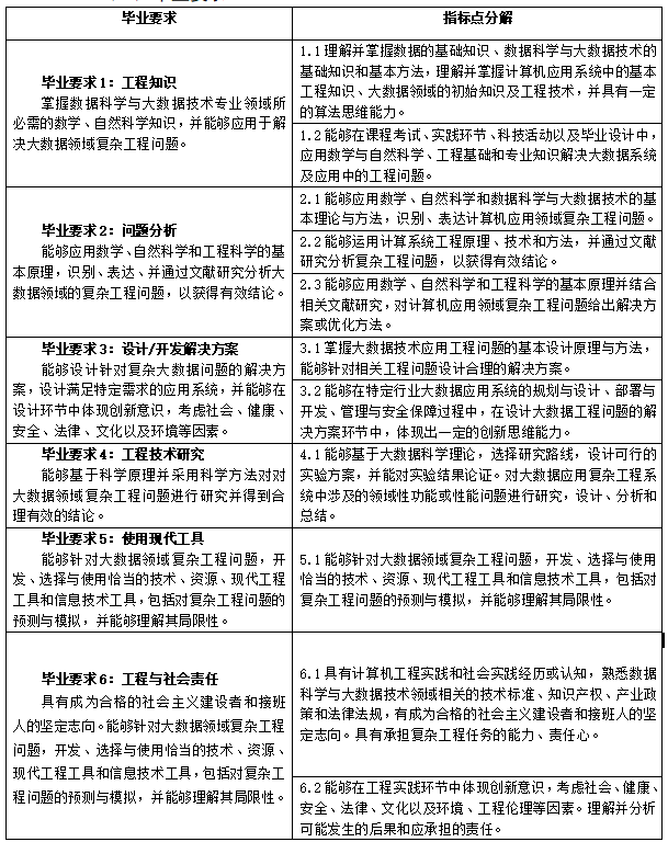
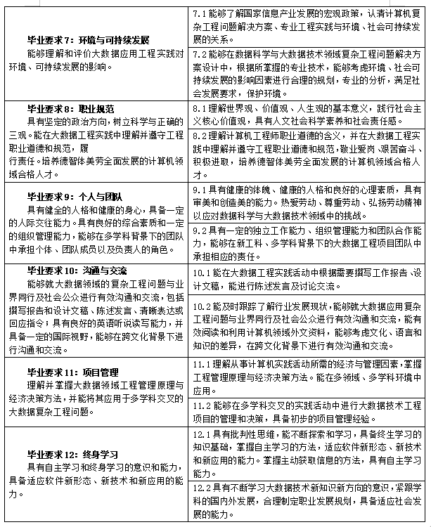
(一)毕业要求


(二)主干学科及专业核心课程
主干学科:数据科学与大数据技术、计算机科学与技术
专业核心课程:Web前端开发技术、Python程序设计、Java程序、机器学习A、数据挖掘、大数据处理平台、数据可视化技术、内存计算框架、数据仓库技术与应用、实时数据处理技术与应用。
(三)学制及学位
基本学制4年,修业年限4~6年(有国家政策规定的按规定执行)。
毕业条件:学生在毕业时应按最低学分规定修满168学分,达到毕业要求、德育培育目标和大学生体质健康标准,准予毕业。符合学位授予规定条件的,授予工学学士学位。
毕业最低学分规定:

三、教学进程表
(一)理论教学环节



(二)集中实验(实训)实践教学环节

(三)学时学分统计表(不含第二课堂学分)

注:1.体育36学时计1学分,形势与政策32学时计1学分,其他理论教学16 学时记 1 学分;
2.实验(实训)实践教学包括课内的实验(实训)实践以及集中实践实验教学环节:其中课内实验(实训)实践16学时记1学分;集中性实践实验环节1周计1学分,1学分按16 学时计;毕业实习(专业实习)、毕业论文(设计)等原则上每周计0.5学分;
3.选修课学分数:统计各类选修课的毕业最低学分数。
四、周数分配表

五、学期教学进程表

六、课程体系矩阵
(一)毕业要求对培养目标的支撑
本专业毕业要求对培养目标的支撑关系如下表所示:

(二)课程体系对毕业要求的支撑
本专业课程及实践教学环节对毕业要求的支撑度(H、M、L)如下:
H表示强支撑关系 M表示中支撑关系 L表示低支撑关系



七、课程关系逻辑图




八、第二课堂活动一览表

学生根据《武汉晴川学院第二课堂成绩单管理办法》等文件修满第二课堂8学分,其中必修模块5学分,选修模块3学分。
九、执笔与审核人列表
