学科门类:工学 专业类:电子信息类 专业代码:080717T
一、培养目标
本专业培养德智体美劳全面发展,有家国情怀和责任担当,掌握计算机、人工智能等领域的专业知识和技能,熟悉相关领域发展动态、研究热点和前沿技术,具备较强的工程实践、合作能力、社会适应能力、可持续发展能力,具有创新创业意识,能够在信息产业、智能制造、智慧政务、智慧医疗、智慧城市等领域从事各类智能信息处理、智能算法设计、智能化产品设计等工作的高素质应用型人才。
本专业学生毕业后5年预期达到以下目标:
目标1:具备良好的科学素养、人文修养、高度的社会责任感和家国情怀和职业道德,能够在工程实践中兼顾法律、社会、环境和可持续发展的要求,做到全面考虑和综合分析。
目标2:具备数理知识和人工智能专业基本理论,能够解决人工智能领域的复杂工程问题,能够为复杂工程问题提供系统性的解决方案,具备良好的科学思维和科学研究能力,能够胜任人工智能系统分析、设计开发、测试维护、运营管理和技术支持等领域的工作。
目标3:能熟练利用网络查询及相关软件工具检索本专业文献、资料;至少掌握一种软件开发语言,能够针对人工智能某一方面具体问题,选择或者开发必要的开发测试工具;能够利用相关工具,对人工智能领域复杂工程问题进行预测与模拟,并能理解其局限性。
目标4:具有国际视野、良好的团队合作与交流能力,能够就复杂工程问题与国内外同行或社会公众进行有效沟通和交流。具有良好的组织能力、决策能力与沟通协调能力。
目标5:具备持续学习的能力,及时更新知识,不断提升工程能力和技术水平,具有一定的理论研究和产品研发能力,具备不断学习,以适应行业发展和社会竞争的能力。
二、培养规格
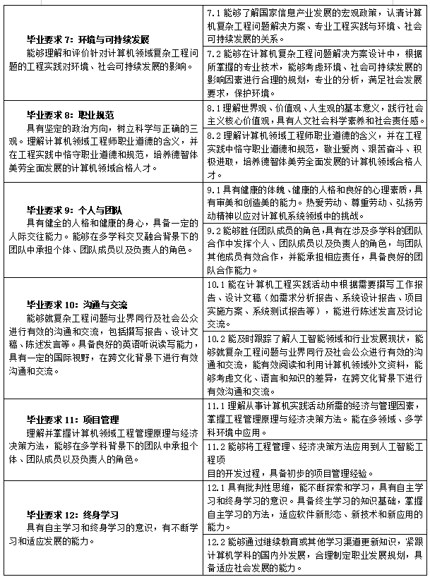
毕业要求


(二)主干学科及专业核心课程
主干学科:智能科学与技术、计算机科学与技术
专业核心课程:Web前端开发技术、Python程序设计、Java程序设计、数据库系统、操作系统、人工智能、深度学习、自然语言处理、计算机视觉、机器学习A等。
(三)学制及学位
基本学制 4 年,修业年限4~6 年。
毕业条件:学生在毕业时应按最低学分规定修满168学分,达到毕业要求、德育培育目标和大学生体质健康标准,准予毕业。符合学位授予规定条件的,授予工学学士学位。
毕业最低学分规定:

三、教学进程表
(一)理论教学环节



(三)学时学分统计表(不含第二课堂学分)

注:1.体育36学时计1学分,形势与政策32学时计1学分,其他理论教学16 学时记 1 学分;
2.实验(实训)实践教学包括课内的实验(实训)实践以及集中实践实验教学环节:其中课内实验(实训)实践16学时记1学分;集中性实践实验环节1周计1学分,1学分按16 学时计;毕业实习(专业实习)、毕业论文(设计)等原则上每周计0.5学分;
3.选修课学分数:统计各类选修课的毕业最低学分数。
四、周数分配表

五、学期教学进程表

六、课程体系矩阵
(一)毕业要求对培养目标的支撑
本专业毕业要求对培养目标的支撑关系如下表所示:

(二)课程体系对毕业要求的支撑
本专业课程及实践教学环节对毕业要求的支撑度(H、M、L)如下:
H表示强支撑关系 M表示中支撑关系 L表示低支撑关系




七、课程关系逻辑图

八、第二课堂活动一览表

九、执笔与审核人列表
